Nonprofit · Product Design

MyTzedakah

Researching, redesigning, and rebuilding a charitable giving marketplace to improve the fund creation experience for donors and charities alike.

Role
UX / Product Designer
Year
2021
Platform
Web & Mobile
Type
End-to-End Design
MyTzedakah platform overview

The Challenge

MyTzedakah was built as a "Charitable Giving Marketplace", allowing users to select a variety of charities, add them to a fund, and set up automatic monthly donations to each charity in their fund. At the start of the project, MyTzedakah users were finding the fund creation process confusing, there was no infrastructure for users to access the details of their fund or payments once a fund was created, and the charities that had joined the marketplace were finding that they were receiving more donations from external fundraisers than the platform. So, I set to work researching, redesigning, and rebuilding.


The Process

To begin, I conducted extensive market research and a competitive analysis of the online donation and fundraising space. I then set up User Interviews with both donors and representatives of participating charities to understand their experience with the site and their unique needs.

MyTzedakah — affinity mapping and research synthesis on sticky notes

The Persona

Defining our user was key to truly understanding their specific challenges, desires, and motivations. Through creating an empathy map based on the responses I gathered from the user interviews, I was able to narrow in on our ideal user.

MyTzedakah — user persona Sara Schwartz, Social Worker, Manhattan NY

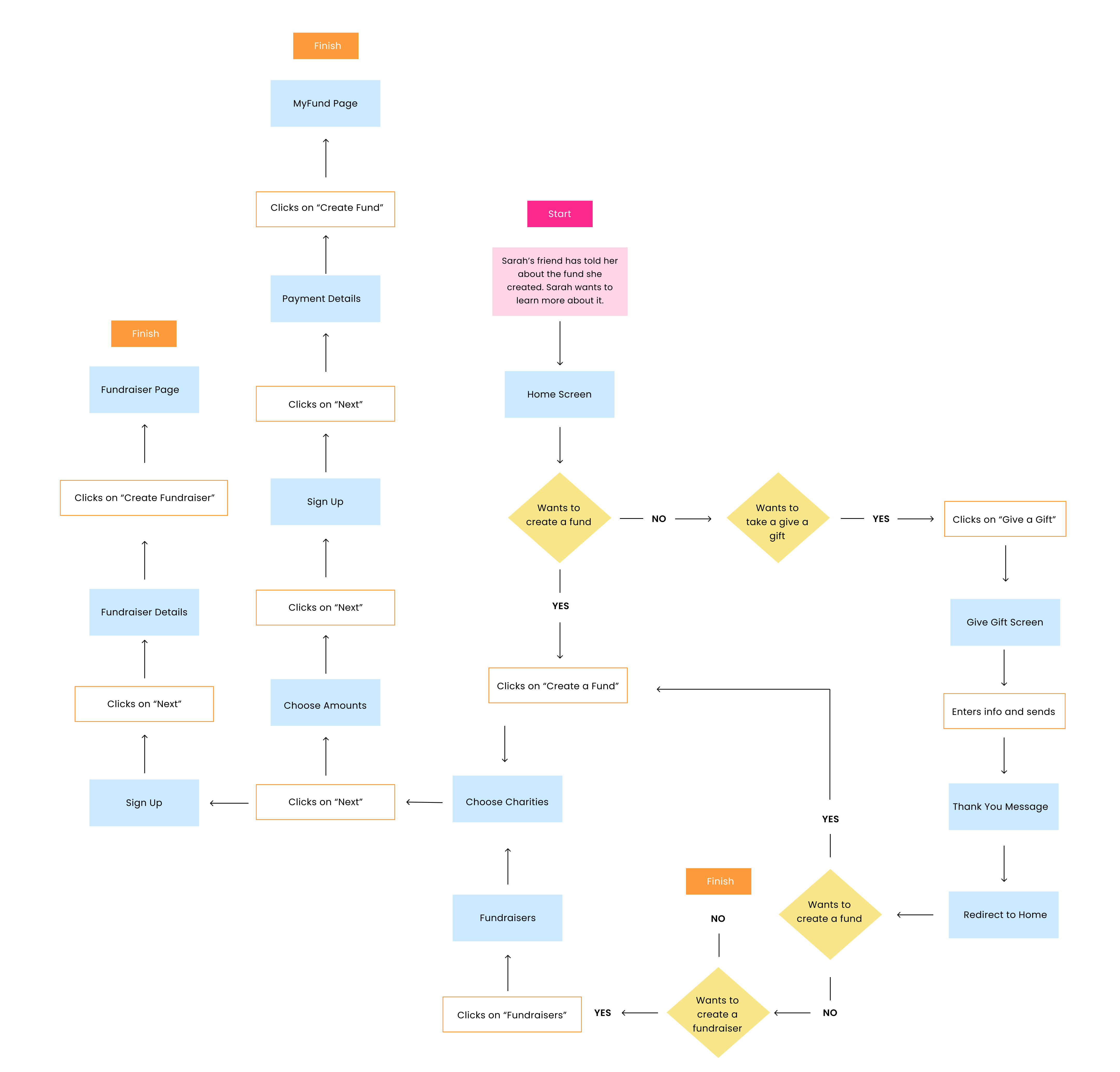
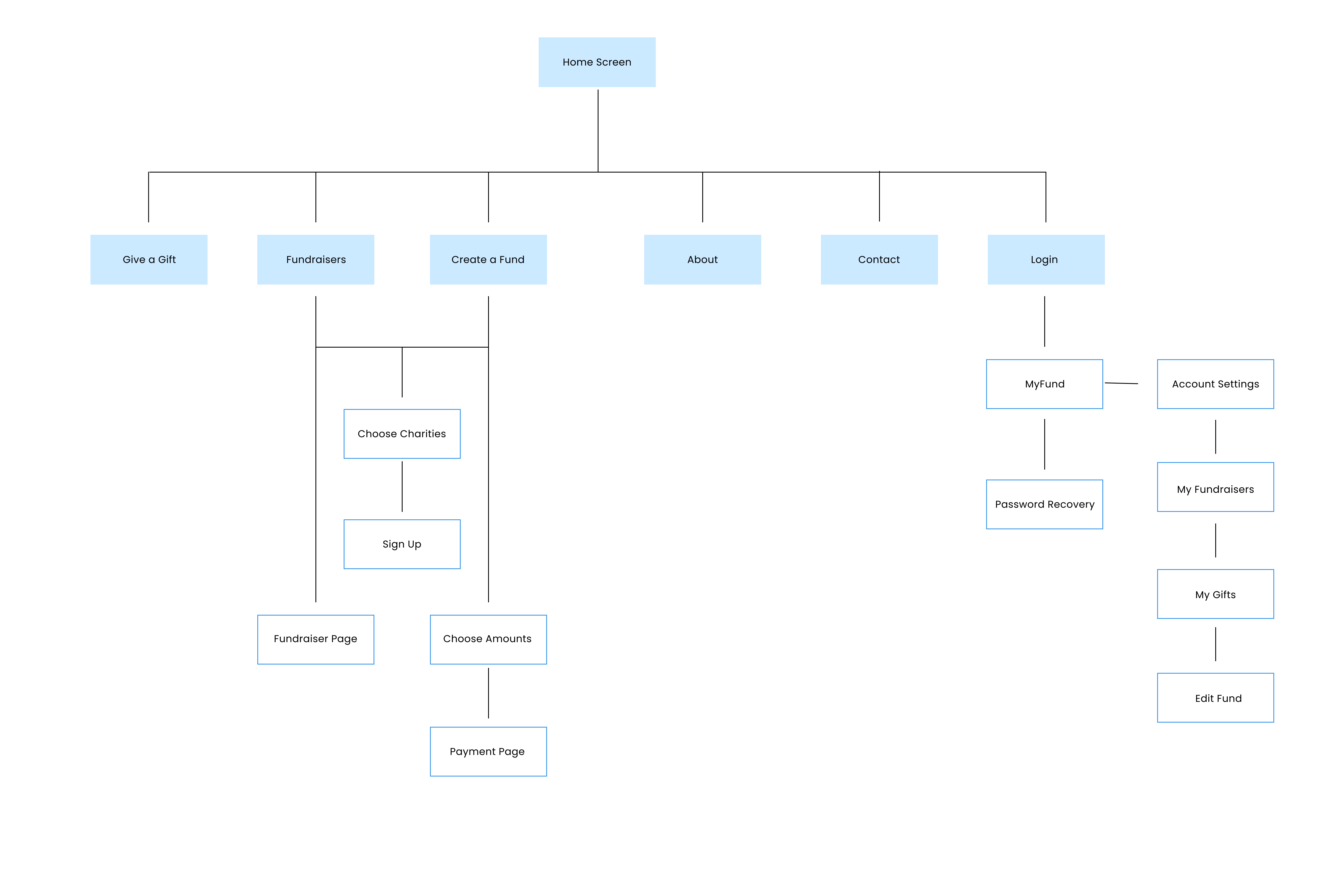
The Flow

A site map was drawn up, and User Flows were created to show the various pathways our user could take as she interacted with the different features and hit different path-defining decision points.

MyTzedakah — user flow diagram showing pathways through fund creation, fundraising, and gifting
MyTzedakah — site map showing information architecture from Home Screen

The Wireframes

The wireframes were built for both mobile and desktop in tandem, to ensure that the users needs were met on each, while working to create a seamlessly responsive design between the two.

MyTzedakah — mobile and desktop wireframes for the Choose Charities flow

The Style Guide

Pulling inspiration from existing elements that were important for the client to keep, I implemented a new UI Kit and Style Guide that focused on creating a fun, positive and playful feel. The goal was to keep the design very clean and modern, yet playful and energetic.

MyTzedakah — style guide showing logo, colour palette, UI components and typography

The Result

The final product came together as a refreshed and renewed version of the original, with the addition of new features like customizable Fundraising platforms, one-time donation capabilities, and an enhanced User Account portal.

MyTzedakah — login screens, desktop and mobile
MyTzedakah — charity selection screen
MyTzedakah — mobile charity browsing flow
MyTzedakah — account settings, desktop
MyTzedakah — account settings, mobile
MyTzedakah — fundraiser and donation flow
More Work
Agri-Tech · 2021–2022
SeeTree: Agri-Tech Platform Redesign
Setting up design systems to simplify complex farm and forestry management needs across global markets.
View case study →